12下一页
返回列表 发新帖

达州疾控最新提醒:增强防护意识 非必要不出校门

[复制链接]
发表于 2021-11-15 11:39:55  | 显示全部楼层 | 阅读模式 | 来自四川


  11月13日,全国新增本土确诊病例70例、无症状感染者8例;现有高风险地区7个(成都市1个),中风险地区90个(成都市12个、重庆市3个);本轮疫情波及全国21个省份。目前,全国疫情整体趋于平稳,但辽宁大连等局部地区的疫情还处于胶着期,个别高校出现聚集性感染。

达州疾控提醒如下:

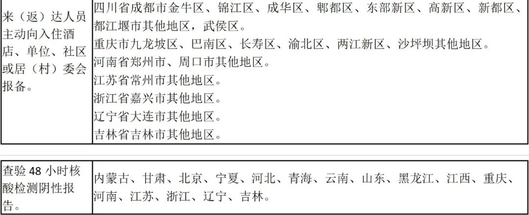
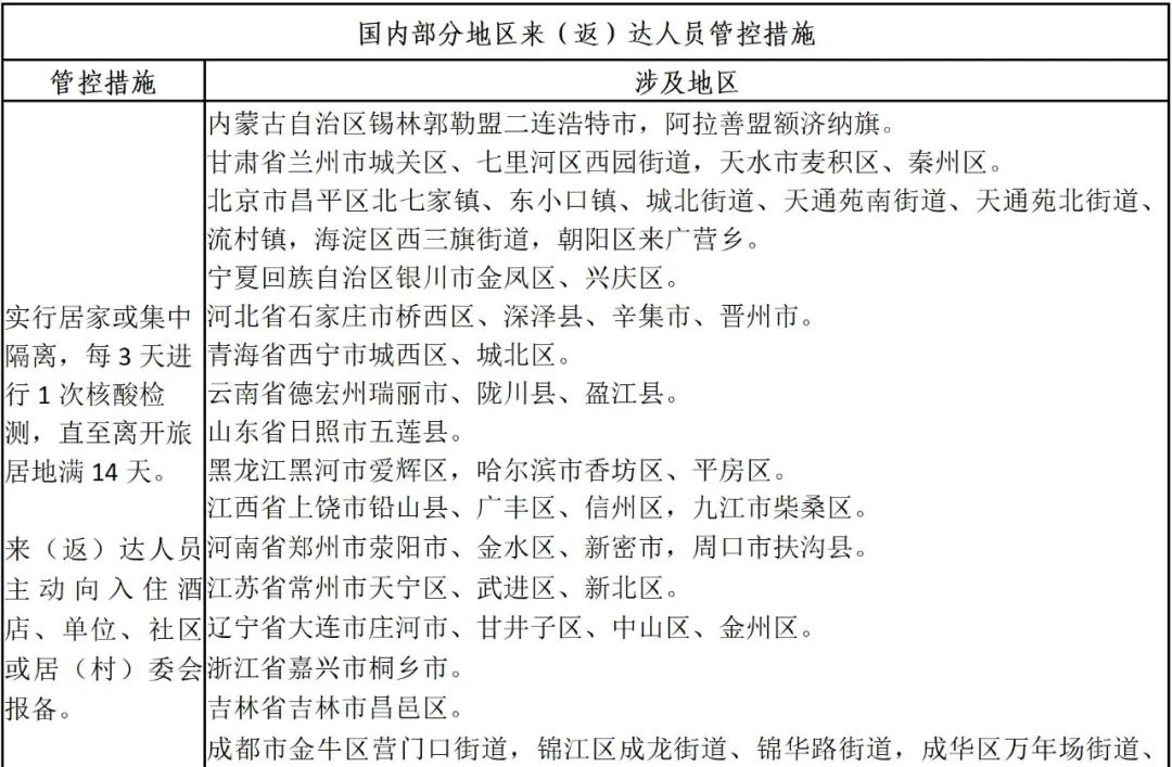
管控措施

640?wx_fmt=png


专家建议


  一、增强防病意识,夯实日常措施。学校新冠疫情防控工作需高度重视,在校师生、教辅员工需做好日常健康监测和缺勤登记报告,出现发热、咳嗽、腹泻和乏力等症状,要及时报告班主任或辅导员,并就近就医;持续关注自己的健康码,一旦转为红码或黄码,须第一时间主动向辅导员或者班主任报告,如实报告个人行动轨迹,按要求做好防控。不信谣、不传谣;不直接网购境外物品,不直接接触来自中高风险地区的快递或包裹;遵守学校防疫管理规定,尤其是高校和职业院校学生非必要不外出,做到学习、生活空间相对固定避免到人群聚集尤其是空气流动性差的场所,确需外出,需全程做好个人防护。


  二、配合疫苗接种,做好个人防护。接种新冠病毒疫苗是最经济、有效的防控措施,符合接种条件的人员请及时完成新冠病毒疫苗的全程接种和“加强针”接种。请父母或监护人配合社区、学校和接种单位等的安排,及时陪同3-11岁孩子接种新冠疫苗。接种疫苗之后,日常学习、工作和生活中仍要坚持做好个人防护;养成随身携带口罩、需要时及时正确佩戴的习惯;坚持咳嗽礼仪,坚持良好作息习惯;近期不出市、不聚集、不扎堆,尽量不到人员密集、环境密闭和通风不良的公共场所。


  三、积极主动报备,及时规范就医。每个人是自身健康第一责任人。健康码为“红码”和“黄码”人员,与本土确诊病例和无症状感染者轨迹交集人员,以及近14天内有到过国内有疫情地级市(直辖市或省会城市的区)人员,请第一时间主动向居住地所在社区(村组)和工作单位或酒店报备,并落实核酸检测和健康监测等防控措施。入境人员、密切接触者、次密切接触者、国内重点地区入达人员等重点人员,在解除隔离观察后,要持续做好7天自我健康监测,减少聚集聚餐聚会,出现异常要第一时间报告。广大群众要落实疫情防控个人责任,持续关注国内中高风险地区变化和官方公布的病例轨迹,协助排查重点地区返达人员,关心关爱家人和自身健康,若出现发热、咳嗽、乏力或味觉减退等症状,要及时规范就医。

640?wx_fmt=jpeg

640?wx_fmt=jpeg

640?wx_fmt=jpeg




来源:达州疾控


渠县网 - 论坛版权1、本主题所有言论和图片纯属会员个人意见,与本论坛立场无关
2、本站所有主题由该帖子作者发表,该帖子作者与渠县网享有帖子相关版权
3、其他单位或个人使用、转载或引用本文时必须同时征得该帖子作者和渠县网的同意
4、帖子作者须承担一切因本文发表而直接或间接导致的民事或刑事法律责任
5、本帖部分内容转载自其它媒体,但并不代表本站赞同其观点和对其真实性负责
6、如本帖侵犯到任何版权问题,请立即告知本站,本站将及时予与删除并致以最深的歉意
7、渠县网管理员和版主有权不事先通知发贴者而删除本文

发表于 2021-11-15 14:27:48  来自手机  | 显示全部楼层 | 来自福建
提示: 作者被禁止或删除 内容自动屏蔽
回复

使用道具 举报

发表于 2021-11-15 16:03:43  来自手机  | 显示全部楼层 | 来自四川
必需严格执行!
回复

使用道具 举报

发表于 2021-11-15 20:53:31  来自手机  | 显示全部楼层 | 来自四川
对的
回复

使用道具 举报

发表于 2021-11-15 21:53:02  来自手机  | 显示全部楼层 | 来自福建
严格把控
回复

使用道具 举报

匿名
匿名  发表于 2021-11-15 22:52:33 | 来自四川
!!!
回复

使用道具 举报

发表于 2021-11-15 22:52:57  来自手机  | 显示全部楼层 | 来自四川

回复

使用道具 举报

发表于 2021-11-16 00:48:48  来自手机  | 显示全部楼层 | 来自四川
点赞
回复

使用道具 举报

发表于 2021-11-16 05:56:51  来自手机  | 显示全部楼层 | 来自四川
主动配合
回复

使用道具 举报

发表于 2021-11-16 05:59:18  来自手机  | 显示全部楼层 | 来自四川
支持
回复

使用道具 举报

发表回复

您需要登录后才可以回帖 登录 | 立即注册

本版积分规则

返回顶部快速发帖快速回复上一主题下一主题返回列表APP下载
关于我们
关于我们
友情链接
联系我们
帮助中心
网友中心
购买须知
支付方式
服务支持
资源下载
售后服务
定制流程
关注我们
官方微博
官方空间
官方微信
快速回复 返回顶部 返回列表