12下一页
返回列表 发新帖

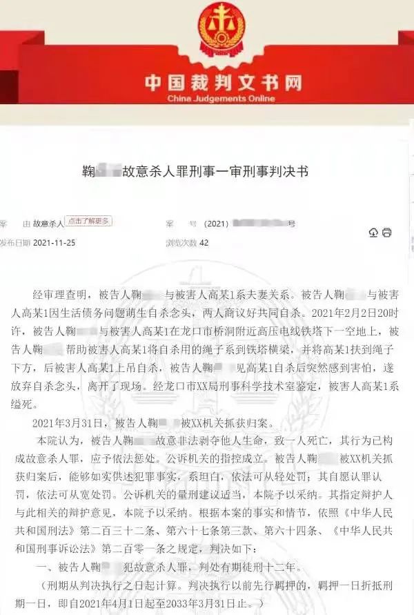
夫妻相约自杀,丈夫助妻子上吊死亡后却因害怕逃离,构成故意杀人罪吗?法院判了!

[复制链接]
发表于 2021-12-6 09:04:25  | 显示全部楼层 | 阅读模式 | 来自四川
640?wx_fmt=jpeg

  夫妻两人相约自杀,但在妻子死后,丈夫却离开了……日前,山东省龙口市法院公布了该案一审刑事判决书并披露了案情细节。被告人鞠某某与被害人高某系夫妻,因生活债务问题商议好共同自杀。鞠某某帮助高某上吊自杀后,突然感到害怕,遂放弃自杀念头,离开现场。经鉴定,被害人高某系缢死。法院认为,被告人鞠某某行为已构成故意杀人罪,但能够如实供述犯罪事实,自愿认罪认罚,依法可从轻从宽处罚。最终,判处其有期徒刑十二年。(安徽网)




渠县网 - 论坛版权1、本主题所有言论和图片纯属会员个人意见,与本论坛立场无关
2、本站所有主题由该帖子作者发表,该帖子作者与渠县网享有帖子相关版权
3、其他单位或个人使用、转载或引用本文时必须同时征得该帖子作者和渠县网的同意
4、帖子作者须承担一切因本文发表而直接或间接导致的民事或刑事法律责任
5、本帖部分内容转载自其它媒体,但并不代表本站赞同其观点和对其真实性负责
6、如本帖侵犯到任何版权问题,请立即告知本站,本站将及时予与删除并致以最深的歉意
7、渠县网管理员和版主有权不事先通知发贴者而删除本文

发表于 2021-12-6 12:00:45  来自手机  | 显示全部楼层 | 来自四川

回复

使用道具 举报

发表于 2021-12-6 12:00:50  来自手机  | 显示全部楼层 | 来自四川
奇葩
回复

使用道具 举报

发表于 2021-12-6 13:49:34  来自手机  | 显示全部楼层 | 来自四川

回复

使用道具 举报

发表于 2021-12-6 17:20:54  来自手机  | 显示全部楼层 | 来自四川
两个宝器,,,
回复

使用道具 举报

发表于 2021-12-6 20:17:50  来自手机  | 显示全部楼层 | 来自四川

回复

使用道具 举报

发表于 2021-12-6 22:43:19  来自手机  | 显示全部楼层 | 来自四川
人生不易,要珍惜。
回复

使用道具 举报

发表于 2021-12-7 06:01:01  来自手机  | 显示全部楼层 | 来自四川
珍爱生命
回复

使用道具 举报

发表于 2021-12-7 06:04:44  来自手机  | 显示全部楼层 | 来自四川
珍惜人生
回复

使用道具 举报

发表于 2021-12-7 08:01:07  来自手机  | 显示全部楼层 | 来自四川
珍惜
回复

使用道具 举报

发表回复

您需要登录后才可以回帖 登录 | 立即注册

本版积分规则

返回顶部快速发帖快速回复上一主题下一主题返回列表APP下载
关于我们
关于我们
友情链接
联系我们
帮助中心
网友中心
购买须知
支付方式
服务支持
资源下载
售后服务
定制流程
关注我们
官方微博
官方空间
官方微信
快速回复 返回顶部 返回列表